Content #1
Content #1
Content #1
CD9 (clone HI9a) is a validated mouse monoclonal antibody that recognizes the human tetraspanin protein CD9. The antibody belongs to the Biotium Choice list of select antibodies that have been validated and optimized in-house for optimal performance.
Note: CD9 clone HI9a is being discontinued and has been replaced by CD9 Recombinant Monoclonal Mouse Antibody (2310.9) – Biotium Choice, which has been validated to have the same bright and specific staining of human CD9.
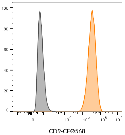
CD9 (clone HI9a) is a mouse monoclonal antibody that recognizes the human tetraspanin protein CD9. This antibody belongs to the Biotium Choice list of select antibodies that have been validated and optimized in-house for optimal performance. This antibody has been validated in flow cytometry, in immunofluorescence microscopy, and in western blot. The antibody is available conjugated to R-PE or Astral™ tandem dyes. They are supplied in PBS, 0.1% BSA, 0.05% azide.
CD9 is a type IV transmembrane glycoprotein with four transmembrane domains. CD9 on pre-B cells may play a role in cell-cell adhesion. In addition, CD9 may play a role in signal transduction mediated by interaction with low molecular weight GTP binding proteins. CD9 is expressed on early B cells, eosinophils, basophils and activated T cells and is a major component of the platelet cell surface. It is also expressed on most non-T acute lymphoblastic leukemia cells and on some acute myeloid and chronic lymphoid leukemia.
Tetraspanin proteins CD9, CD63, and CD81, are the most common proteins used as exosome markers. Tetraspanins are plasma membrane proteins with many proposed functions, including activation and sorting of other membrane proteins. They are also thought to play a role in the targeting of proteins to multivesicular bodies (MVBs) and exosomes. These tetraspanins are broadly expressed on many cell types and can therefore be detected on many types of exosomes, but their expression levels vary depending on the cell type of origin.
As an isotype control, we recommend Isotype Control, Monoclonal Mouse IgG1 Kappa (IGG1/1331) for this antibody.
Exosome Stains and Antibodies
Biotium also offers ExoBrite™ CD9 Flow Antibody and ExoBrite™ CD9 Western Antibody that are validated for optimal detection of isolated exosomes by flow cytometry or western blotting. Learn more about our products for exosome research.
Biotium Choice antibodies are carefully curated and validated in-house to offer exceptional signal-to-noise. Labeled with our advanced CF® Dyes and Astral Leap™ tandem dyes, they are our top-recommended antibodies for flow cytometry and other applications.
Biotium Choice Antibody Features
View our full catalog of Biotium Choice antibodies
Biotium scientists validate and optimize select antibodies in our catalog, marked with a check mark next to the product name. This symbol indicates the antibody is highly recommended for the specified application(s).
![]()
| Conjugation | Ex/Em | Conc. | Size | Catalog No. | Availability |
|---|---|---|---|---|---|
| CF®405M | 416/452 nm | 100 ug/mL | 25 tests (125 uL) | P003S-405M-125 | Discontinued, see replacement P015-405M |
| 100 tests (500 uL) | P003S-405M-500 | ||||
| CF®488A | 490/516 nm | 100 ug/mL | 25 tests (125 uL) | P003S-488A-125 | Discontinued, see replacement P015-488A |
| 100 tests (500 uL) | P003S-488A-500 | ||||
| CF®568 | 562/584 nm | 100 ug/mL | 25 tests (125 uL) | P003S-568-125 | Discontinued, see replacement P015-568 |
| 100 tests (500 uL) | P003S-568-500 | ||||
| RPE-Astral™616 | 496, 546, 566/617 nm | 100 ug/mL | 25 tests (125 uL) | P003S-R616-125 | Available |
| 100 tests (500 uL) | P003S-R616-500 | ||||
| CF®647Plus | 652/668 nm | 100 ug/mL | 25 tests (125 uL) | P003S-647P-125 | Discontinued, see replacement P015-647P |
| 100 tests (500 uL) | P003S-647P-500 | ||||
| CF®700 | 696/721 nm | 100 ug/mL | 25 tests (125 uL) | P003S-700-125 | Discontinued, see replacement P015-700 |
| 100 tests (500 uL) | P003S-700-500 | ||||
| APC-Astral™813 | 633, 638/813 nm | 100 ug/mL | 25 tests (125 uL) | P003S-A813-125 | Available |
| 100 tests (500 uL) | P003S-A813-500 | ||||
| R-PE | 496, 546, 565/576 nm | 50 ug/mL | 25 tests (125 uL) | P003S-RPE-125 | Available |
| 100 tests (500 uL) | P003S-RPE-500 | ||||
| Purified (BSA-free) | N/A | 0.5 mg/mL | 200 uL (100 ug) | P003-200uL | Discontinued, see replacement P015 |
Bioscience kits
The guaranteed shelf life from date of receipt for bioscience kits is listed on the product information sheet. Some kits have an expiration date printed on the kit box label, this is the guaranteed shelf life date calculated from the day that the product shipped from our facility. Kits often are functional for significantly longer than the guaranteed shelf life. If you have an older kit in storage that you wish to use, we recommend performing a small scale positive control experiment to confirm that the kit still works for your application before processing a large number of samples or precious samples.
Antibodies and other conjugates
The guaranteed shelf life from date of receipt for antibodies and conjugates is listed on the product information sheet. Antibodies and other conjugates often are functional for significantly longer than the guaranteed shelf life. If you have an older conjugate in storage that you wish to use, we recommend performing a small scale positive control experiment to confirm that the product still works for your application before processing a large number of samples or precious samples.
For lyophilized antibodies, we recommend reconstituting the antibody with glycerol and antimicrobial preservative like sodium azide for the longest shelf life (note that sodium azide is not compatible with HRP-conjugates).
Chemicals, dyes, and gel stains
Biotium guarantees the stability of chemicals, dyes, and gel stains for at least a year from the date you receive the product. However, the majority of these products are highly stable for many years, as long as they are stored as recommended. Storage conditions can be found on the product information sheet or product safety and data sheet, material safety data sheet, and on the product label. Fluorescent compounds should be protected from light for long term storage.
If you have a Biotium compound that has been in storage for longer than one year that you wish to use, we recommend performing a small scale positive control experiment to confirm that the compound still works for your application before processing a large number of samples or precious samples.
Expiration date based on date of manufacture (DOM)
If your institution requires you to document expiration date based on date of manufacture for reagents, please contact techsupport@biotium.com for assistance.
Chemical products with special stability considerations:
Esters
Ester compounds include the following:
Ester dyes are stable in solid form as long as they are protected from light and moisture. Esters are not stable in aqueous solution. Concentrated stock solutions should be prepared in anhydrous DMSO (see Biotium catalog no. 90082). Stock solutions in anhydrous DMSO can be stored desiccated at -20°C for one month or longer. Esters should be diluted in aqueous solution immediately before use. Succinimidyl esters (SE) should be dissolved in a solution that is free of amine-containing compounds like Tris, glycine, or protein, which will react with the SE functional group. AM esters and diacetate compounds should be dissolved in a solution that is free of serum, because serum could contain esterases that would hydrolyze the compound.
A note on CF® Dye succinimidyl ester stability
Succinimidyl esters (SE) are generally susceptible to hydrolysis, which can result in lower labeling efficiency. Many commercially available fluorescent dyes used for life science research are heavily sulfonated dyes which makes them particularly hygroscopic, worsening the hydrolysis problem. In addition, for several commercially available SE reactive dyes, the SE group is derived from an aromatic carboxylic acid, while the SE group in all of Biotium’s CF® Dyes is prepared from an aliphatic carboxylic acid. This structural difference reduces the susceptibility of CF® Dye SE reactive groups to hydrolysis, resulting in relatively stable reactive dyes with consistently higher labeling efficiency compared to other SE derivatives of other fluorescent dyes.
Maleimides, MTS and thiosulfate dyes
Like the succinimidyl ester dyes, these dyes are also susceptible to hydrolysis, although generally to a much lower degree. Thus, for long term storage, anhydrous DMSO is recommended for making stock solutions.
Other reactive dyes
Amines, aminooxy (also known as oxylamine), hydrazide, azide, alkyne, BCN, and tyramide reactive dyes, as well as dye free acids, are generally stable in aqueous solution when stored at -20°C for 6-12 months or longer, as long as no compounds are present that may react with the dye’s functional group. See the product information sheets for specific reactive dyes more information.
Coelenterazines and D-luciferin
Coelenterazines are stable in solid form when stored as recommended; they are not stable in aqueous solution. Concentrated coelenterazine stock solutions (typically 1-100 mg/mL) should be prepared in ethanol or methanol; do not use DMSO or DMF to dissolve coelenterazines, because these solvents will oxidize the compounds. Ethanol or methanol stocks of coelenterazine can be stored at -20°C or below for six months or longer; alcohol stocks may evaporate during storage, so use tightly sealing screw cap vials and wrap the vials with Parafilm for long term storage. Propylene glycol also can be used as a solvent to minimize evaporation. If the solvent evaporates, the coelenterazine will still be present in the vial, so note the volume in the vial prior to storage so that you can adjust the solvent volume to correct for evaporation if needed. Prepare working solutions in aqueous buffers immediately before use. Coelenterazines are stable for up to five hours in aqueous solution.
Aquaphile™ coelenterazines are water soluble formulations of coelenterazines. They are stable in solid form when stored as recommended. Aquaphile™ coelenterazines should be dissolved in aqueous solution immediately before use. They are stable for up to five hours in aqueous solution.
Note that coelenterazines are predominantly yellow solids, but may contain dark red or brown flecks. This does not affect product stability or performance. If your coelenterazine is uniformly brown, then it is oxidized and needs to be replaced.
D-luciferin is stable in solid form and as a concentrated stock solution when stored as recommended; it is not stable at dilute working concentrations in aqueous solution. Prepare concentrated D-luciferin stock solutions (typically 1-100 mg/mL) in water, and store in aliquots at -20°C or below for six months or longer. Prepare working solutions immediately before use.
For dyes or reagents that are supplied lyophilized (as solids), it is hard to compare quantities based on appearance of the dye in the tube, because during the lyophilization process the dye can dry down in different ways, either spread out all over the tube, clumped together, or coating the sides or bottom of the tube. Centrifugation of the tube may not help in collecting the dye solid to the bottom of the tube as this generally works for solutions. However, lyophilized solids are packaged based on highly accurate absorbance measurement of the reagent solution prior to drying, so the vial will contain the correct amount of dye.
Biotium ships all antibodies (primary, secondary and conjugates) at room temperature. We guarantee their quality and performance under these conditions based upon our stability testing. Antibodies were subjected to accelerated stability testing by storing them at various temperatures (4°C, room temperature, or 37°C) for 1 week to mimic simulated shipping conditions and tested in immunostaining experiments. All antibodies showed the expected brightness and specificity, even after storage at sub-optimal temperatures for a week or longer. You can also download our Product Storage Statement here.
In line with our goal to be more environmentally friendly by reducing the use of excess packaging, and lowering shipping costs for our customers, products that have passed our stability testing are shipped at room temperature.
Once you have received the antibody vial, please follow the long-term storage instructions on the product information (PI) sheet.